Camilla Maia Senior Product Designer — Münster, DE

Designer specializing in complex B2B SaaS and developer-adjacent products. I prototype in production code, run end-to-end research, and ship work that moves metrics.

03 — Signup & Activation

Signup &
Activation

Two consecutive iterations on the top-of-funnel and M1 activation. Designed, tested, and implemented end-to-end — from research to production code.

2025
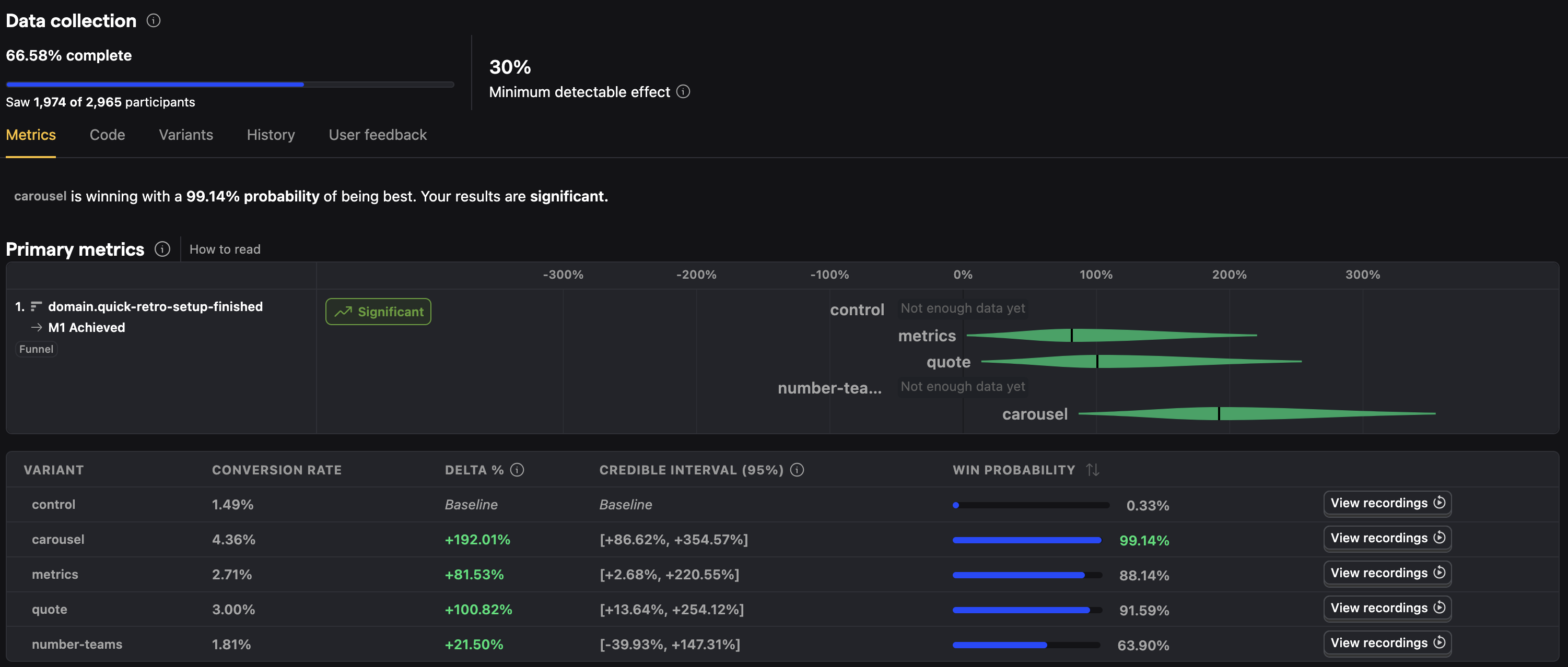
+192%
M1 activation — first retro completion
+49.6%
Signup conversion rate
99%
Statistical confidence on M1 result
3.5K
Participants in signup A/B test
Echometer Sign up gates
Overview
Company
Echometer
Timeline
2022 — 2024 (two iterations)
Methods
A/B testing, PostHog funnels, user interviews, AI-assisted prototyping
Credits
End-to-end: Research, Strategy, Design, Implementation & Validation. Camilla Maia

The signup and onboarding flow is the most critical moment in a PLG product — it's where users decide if they'll ever reach value. At Echometer, both were underperforming and untested.

What made this project different: I didn't just design the solutions — I built them. Using AI-assisted development, I prototyped directly in the production codebase, ran A/B tests with real users, and iterated between sessions before handing to engineering for production hardening.

Two consecutive iterations, each with statistically significant results.

Iteration 01

M1 Activation — getting users to their first retro.

Echometer Sign Ab Test Results
Echometer Sign up type 1 Echometer Sign up type 2 Echometer Sign up type 3
+192%
Carousel variant — winning result
99.18%
Statistical confidence — 1,974 participants
How it was built

Prototyped in production code. Tested with real users. Then handed to engineering.

Instead of Figma prototypes, I used AI-assisted development (Codex, ChatGPT) to build working variants directly in the codebase — HTML, Tailwind, lightweight JS. Each variant was tested with real users between sessions and iterated the same day.

Engineering then reviewed the output, corrected implementation details, and pushed to production. This collapsed the design-engineering feedback loop entirely.

Echometer Sign up type 1 Echometer Sign up type 1
Iteration 02

Signup conversion — getting more users through the door.

Echometer Sign up type 1 Echometer Sign up type 1
+49.6%
Signup conversion — winning variant
95.23%
Statistical confidence — 3,500+ participants
Back to First

Navigation Redesign